Vue生命周期
大约 3 分钟
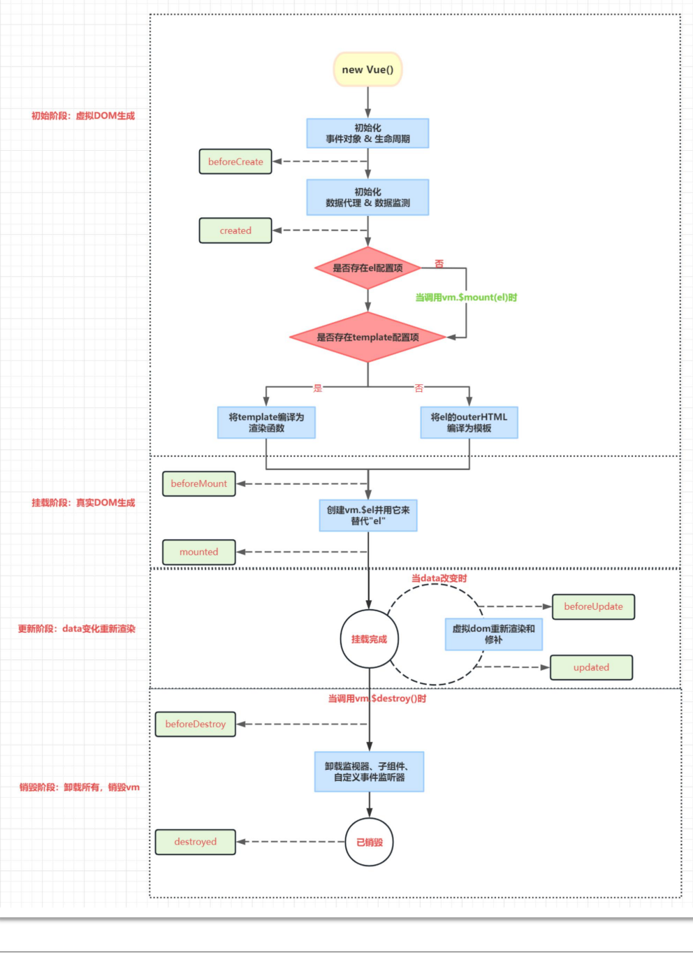
Vue生命周期:即Vue实例从创建到*销毁(指取消vue对容器的托管、取消事件监听等,对象仍在内存中)*的过程。
生命周期图示
el 配置项或 $mount 方法决定了托管哪个容器。
模板语句指定了Vue接管容器时的样子。(缺省template配置项时,将托管容器原型 outerHTML 作为模板)


生命周期钩子函数
初始阶段
beforeCreate() 创建前
created() 创建后
挂载阶段
beforeMount() 挂载前
mounted() 挂载后
更新阶段
beforeUpdate() 更新前
updated() 更新后
销毁阶段
beforeDestroy() 销毁前
destroyed() 销毁后
生命周期钩子函数直接在 vm 构造函数中以配置项的形式给出。如:
beforeCreate : function(){
}
destoryed(){
}初始阶段
- 创建 Vue 实例 vm(此时 Vue 实例已经完成了创建)
- 初始化事件对象和生命周期
- 调用 beforeCreate()钩子函数
- 此时还无法通过 vm 去访问 data 对象的属性
- 初始化数据代理和数据监测
- 调用 created()钩子函数
- 此时数据代理和数据监测创建完毕,已经可以通过 vm 访问 data 对象的属性
- 译模板语句生成虚拟 DOM
- 此时虚拟 DOM 已经生成,但页面上还没有渲染。
该阶段适合做什么?
beforeCreate:可以在此时加一些 loading 效果。
created:结束 loading 效果。也可以在此时发送一些网络请求,获取数据。也可以在这里添加定时器。
挂载阶段
- 调用 beforeMount()钩子函数
- 此时页面还未渲染,真实 DOM 还未生成
- 给 vm 追加
$el属性,用它来代替el(接管el所在容器(元素)),$el代表了真实的 DOM 元素- 此时真实 DOM 生成,页面渲染完成
- 调用 mounted()钩子函数
- 在钩子中可以操作页面的 DOM 元素了。
vm.$el可以访问了。
- 在钩子中可以操作页面的 DOM 元素了。
更新阶段
- data 发生变化(这是该阶段开始的标志)
- 调用 beforeUpdate()钩子函数
- 此时只是内存中的数据发生变化,页面还未更新
- 虚拟 DOM 重新渲染和修补
- 用 updated()钩子函数
- 此时页面已更新
该阶段适合做什么?
beforeUpdate:适合在更新之前访问现有的 DOM,比如手动移除已添加的事件监听器。
updated:页面更新后,如果想对数据做统一处理,可以在这里完成。
销毁阶段
- vm.$destroy()方法被调用(这是该阶段开始的标志)
- 调用 beforeDestroy() 钩子函数
- 此时 Vue 实例还在。 vm 上的监视器、vm 上的子组件、vm 上的自定义事件监听器也还在,但是它们都已经不能用了。此时修改 data 也不会重新渲染页面了
- 适合做销毁前的准备工作,如清除定时器。
- 卸载子组件和监视器、解绑自定义事件监听器
- 调用 destroyed()钩子函数
- 虽然 destroyed 翻译为已销毁,但此时 Vue 实例还在,空间并没有释放,只不过马上要释放了
- 这里的已销毁指的是 vm 对象上所有的东西都已经解绑完成了。(只留Vue的功绩,不留下Vue的身影)
